Ein Kochbuch
2012
Verlag Kettler
978-3-86206-158-7 (ISBN)
Verlag Kettler
978-3-86206-158-7 (ISBN)
- Titel ist leider vergriffen;
keine Neuauflage - Artikel merken
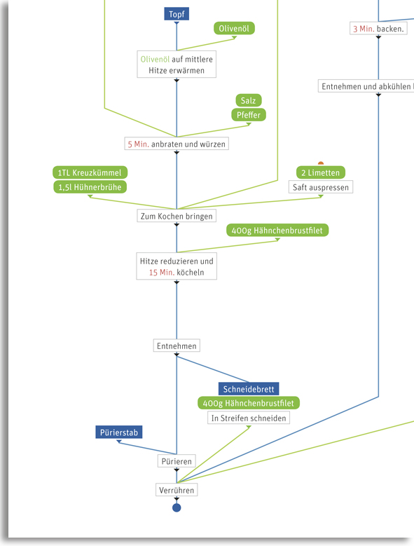
»Ein Kochbuch« mit 38 Rezepten, für Kochliebhaber und Kochneulinge – männlich und weiblich. Die grafische Gestaltung der Zutaten und Utensilien machen das Buch auch visuell zu einem besonderen Kocherlebnis.Kochbücher gibt es für jede nur denkbare kulinarische Richtung. Star- und Fernsehköche bringen stetig ihre besten Rezeptkompositionen auf den Markt. Doch trotz dieser Vielfalt ist die Darstellungsform der Rezepte immer identisch. Ein Titel, ein Bild, eine Zutatenliste und ein Anweisungstext – mal kurz, mal lang.
Kochen funktioniert jedoch auch anders!
Kochen ist ein Prozess. Sascha Wahlbrink gestaltete in seiner Abschlussarbeit im Bereich Kommunikationsdesign an der FH Aachen den Prozess des Kochens in einer neuen Form des Kochbuchs.
Die Zutaten sind das zentrale Element eines Rezepts, nur durch individuelle Verarbeitung werden sie zu einem Gericht. Dieser Prozess – in einzelnen, voneinander getrennten Arbeitsschritten – funktioniert klar, einfach und mit viel Spaß!
Ein Ablaufdiagramm hilft dabei! Man kocht einfach von oben nach unten. Die Linien zeigen dabei den Verlauf der Zutaten im Rezept und fügen sich im Laufe des Kochens zu einem leckeren Essen zusammen.
»Ein Kochbuch« ist für alle, die Kochen einmal anders ausprobieren wollen und für alle, die Struktur und klare Anweisungen schon immer vermisst haben.
Kochen funktioniert jedoch auch anders!
Kochen ist ein Prozess. Sascha Wahlbrink gestaltete in seiner Abschlussarbeit im Bereich Kommunikationsdesign an der FH Aachen den Prozess des Kochens in einer neuen Form des Kochbuchs.
Die Zutaten sind das zentrale Element eines Rezepts, nur durch individuelle Verarbeitung werden sie zu einem Gericht. Dieser Prozess – in einzelnen, voneinander getrennten Arbeitsschritten – funktioniert klar, einfach und mit viel Spaß!
Ein Ablaufdiagramm hilft dabei! Man kocht einfach von oben nach unten. Die Linien zeigen dabei den Verlauf der Zutaten im Rezept und fügen sich im Laufe des Kochens zu einem leckeren Essen zusammen.
»Ein Kochbuch« ist für alle, die Kochen einmal anders ausprobieren wollen und für alle, die Struktur und klare Anweisungen schon immer vermisst haben.
| Erscheint lt. Verlag | 20.6.2012 |
|---|---|
| Verlagsort | Dortmund |
| Sprache | deutsch |
| Maße | 220 x 280 mm |
| Themenwelt | Kunst / Musik / Theater ► Design / Innenarchitektur / Mode |
| Sachbuch/Ratgeber ► Essen / Trinken ► Themenkochbücher | |
| Schlagworte | Ein Kochbuch • Grafikdesign • Wahlbrink |
| ISBN-10 | 3-86206-158-2 / 3862061582 |
| ISBN-13 | 978-3-86206-158-7 / 9783862061587 |
| Zustand | Neuware |
| Informationen gemäß Produktsicherheitsverordnung (GPSR) | |
| Haben Sie eine Frage zum Produkt? |
Mehr entdecken
aus dem Bereich
aus dem Bereich
schnell, gesund und kindgerecht
Buch | Softcover (2025)
Gräfe und Unzer (Verlag)
CHF 19,90
Franz Kafkas vegetarische Verwandlung in 544 Rezepten
Buch | Hardcover (2025)
Klett-Cotta (Verlag)
CHF 48,90